首页
定制家居
PG电子官方厨柜
PG电子官方衣柜
PG电子官方木门
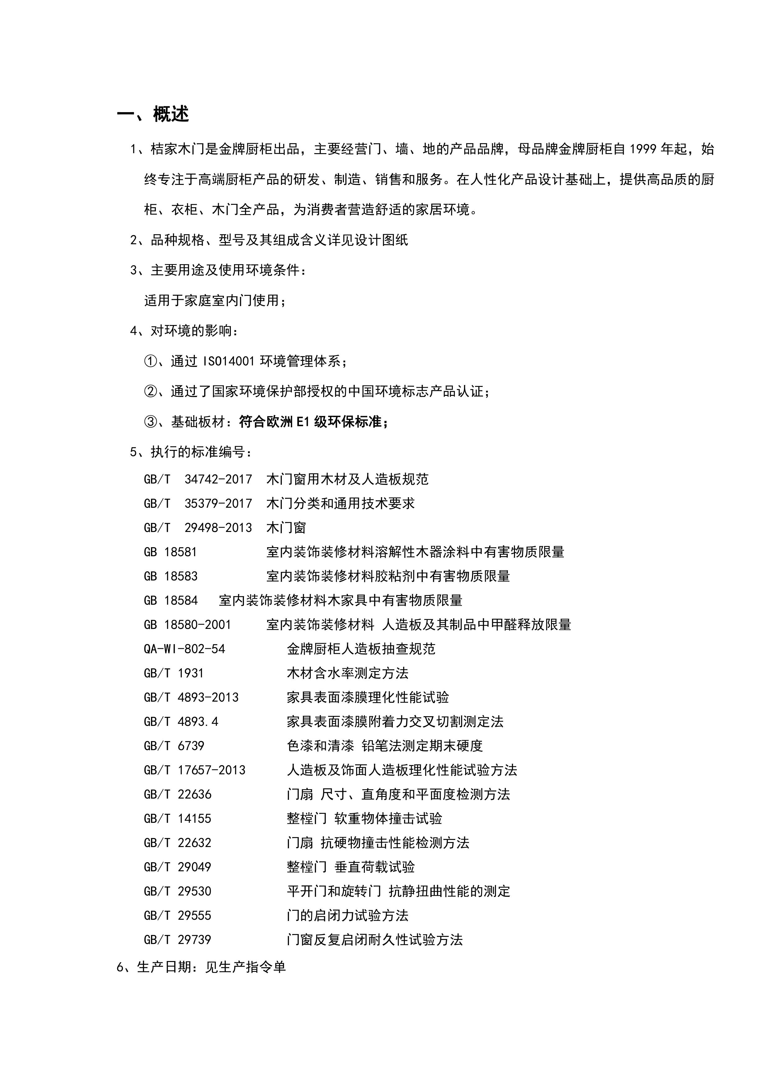
阳台卫浴
桔家
PG电子官方厨电
智小金智能家居
家具软装
PG电子官方精装
走进PG电子官方
关于PG电子官方
全球的PG电子官方
品牌历史
PG电子官方智能
厨房&家
PG电子官方服务
全球网点
服务流程
订单查询
PG电子官方服务季
十年品质保障
常见问题
在线反馈
产品使用说明
资讯中心
品牌资讯
中国爱厨日
投资者关系
公司治理
公司公告
互动交流
加入PG电子官方
加盟PG电子官方
PG电子官方直聘
海外招商
您好 欢迎光临PG电子官方厨柜官网!
招商加盟
全国客服热线:400-1352-666
首页
定制家居
PG电子官方厨柜
PG电子官方衣柜
PG电子官方木门
阳台卫浴
桔家
PG电子官方厨电
智小金智能家居
家具软装
PG电子官方精装
走进PG电子官方
关于PG电子官方
全球的PG电子官方
品牌历史
PG电子官方智能
厨房&家
PG电子官方服务
全球网点
服务流程
订单查询
PG电子官方服务季
十年品质保障
常见问题
在线反馈
产品使用说明
资讯中心
品牌资讯
中国爱厨日
投资者关系
公司治理
公司公告
互动交流
加入PG电子官方
加盟PG电子官方
PG电子官方直聘
海外招商
全球网点
服务流程
订单查询
PG电子官方服务季
十年品质保障
常见问题
在线反馈
产品使用说明
当前位置:
PG电子官方服务
>
产品使用说明
PG电子官方厨柜使用说明书
PG电子官方衣柜使用说明书
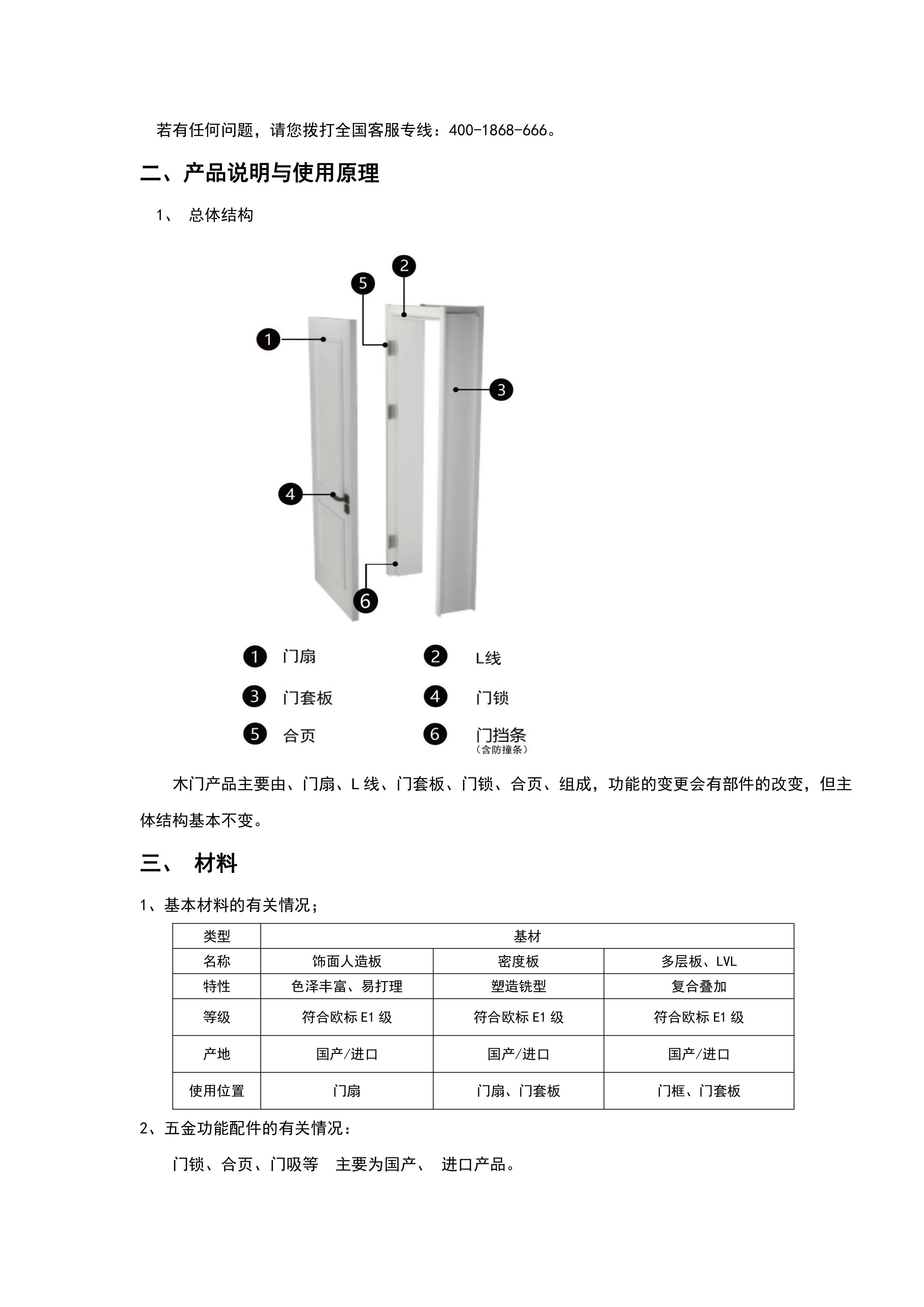
PG电子官方木门使用说明书